RXBio Translates Sequence to Science and Industry
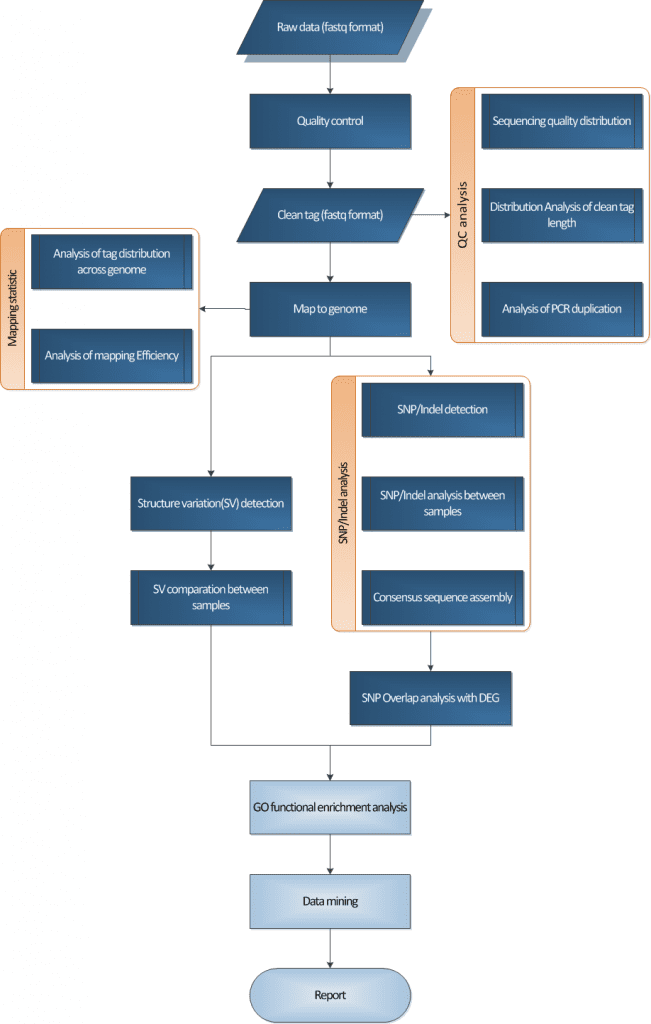
外显子测序(Whole exome sequencing,WES)是指利用序列捕获技术将全基因组外显子区域DNA捕获并富集后进行高通量测序的基因组分析方法,能够快速检测外显子(编码)和剪接位点变异,相比较全基因组测序更简便、经济和高效,其目标区域覆盖度更高,便于检出变异情况。外显子突变被证明是导致大多数单基因疾病的原因,在WES技术出现后的几年里,孟德尔病基因的鉴定大幅增加。除了在孟德尔疾病研究中的应用,目前一些复杂性疾病也应用外显子检测技术发现疾病的相关变异,例如癌症、心血管疾病、阿兹海默症、自身免疫性疾病等。
✔ 针对不同研究领域提供个性化方案;
✔ 分析流程全备,数据解读详细,后期数据挖掘可提供个性化分析;
✔ 采用主流的外显子捕获测序平台,数据可靠,稳定性好;
✔ 提供多种变异分析:单核苷酸多态性、插入缺失、无义突变、结构变异、拷贝数变异。
该研究使用多种方法在蛋白质编码区选择和聚集罕见的遗传变异,并使用超高效液相色谱-串联质谱检测了它们与血浆中测定的995种代谢物的相关性。鉴定了40个新的涉及罕见编码变异的关联(27个基因和38个代谢物),其中28个(15个基因和28个代谢物)被复制。开发了一种算法来对每个位点上假定的驱动变异进行优先排序,并使用中介和孟德尔随机化分析来测试ACY1位点上代谢物和蛋白质水平的关联的方向性。总的来说,66%的报告关联涉及已批准的药物或生物活性药物样化合物的基因靶点,有助于药物靶点的验证努力。
电话:027-870502099
邮箱:sales@rxbio.cc
地址:武汉市东湖高新区高新二路388 号
光谷生物医药加速器 18 栋 1-2层
单细胞多组学 空间转录组
三代测序 功能基因组
表观遗传学 互作组学
单细胞大数据 数据深度挖掘

欢迎关注公众号「瑞兴生物」