单分子长读长测序揭示人类心力衰竭中的肌小节重构看,发表于2026年1月 本研究首次利用纳米孔长读长测序揭示,心力衰竭(无论缺血性或非缺血性病因)会导致心肌肌小节发生广泛的异构体重构,其中TPM3基因及其编码的Tpm3.12异构体显著上调,且该异构体对钙离子更敏感,可能参与调节衰竭心脏的收缩功能。 值得关注的是,越来越多研究团队在疾病机制探索中引入三代测序——这一技术不仅能突破二代测序的局限、带来全新发现,更意味着研究者往往只需少量样本和基础验证,即可产出高影响力成果,本研究正是这一策略的典型代表。
研究背景
心力衰竭(HF)是多种心脏疾病的终末阶段,其中心肌细胞中的肌小节(sarcomere)是收缩功能的核心。肌小节蛋白由多基因家族编码,并通过可变剪接产生大量异构体(isoforms),这些异构体的精细调控对维持心脏功能至关重要。剪接因子(如RBM20、SLM2)的异常可导致心肌病。然而,传统短读长测序无法准确区分高度相似的异构体,限制了我们对心力衰竭中异构体动态变化的理解。本研究首次应用纳米孔长读长测序,系统绘制了非衰竭心脏、扩张型心肌病(DCM)和缺血性心肌病(ICM)患者的左心室全长转录组图谱。
技术路线
● 样本:13例非衰竭对照、10例DCM、10例ICM的左心室组织。 ●技术:Nanopore长读长cDNA测序,结合FLAMES、SQANTI3、DESeq2等生物信息学工具进行转录本鉴定、分类和差异表达分析。 ● 功能验证:通过体外运动性实验测定不同原肌球蛋白异构体对钙离子的敏感性。
研究发现
基因表达差异 差异基因表达(HF vs CTRL;DCM vs ICM) 与对照相比,心力衰竭(DCM+ICM)患者共有872个基因显著上调,2224个显著下调。最上调的基因包括NPPA(心衰标志物),最下调的包括PDIA5、ADAMTS4等。而DCM与ICM之间无显著差异基因,提示终末期心力衰竭的转录组趋同。
长读长测序发现数千新剪接事件 长读长测序揭示的新型剪接事件统计 SQANTI3分类及转录本长度分布

共检测到78,520条转录本,其中31%为新型异构体。新异构体多为长转录本,且富含多外显子结构。剪接事件类型包括跳过的外显子(SE)、可变首外显子(AF)等,新异构体与已知异构体的剪接模式相似。
心力衰竭中差异表达的转录本 差异转录本、ACTC1/MYBPC3新异构体及肌小节基因变化概览
在DCM vs CTRL中,2468个转录本上调,4505个下调;ICM vs CTRL中,1749个上调,3592个下调。但DCM与ICM之间仍无显著差异。通路富集分析显示,上调的异构体富集于心肌病、能量代谢等通路。
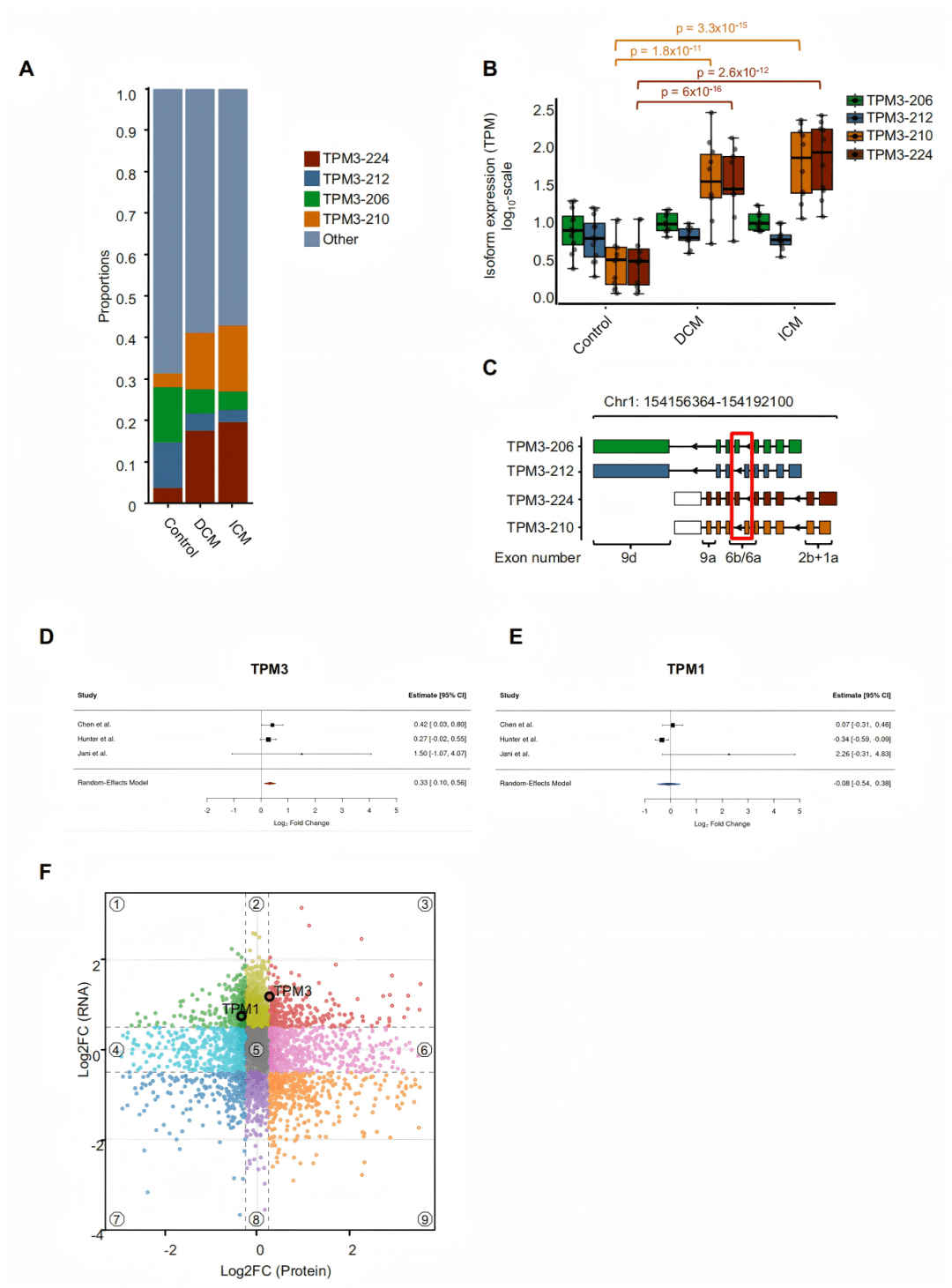
原肌球蛋白3(TPM3)在心力衰竭中显著上调 TPM1与TPM3在心力衰竭中的表达变化及结构对比 TPM3异构体比例变化、表达箱线图、蛋白质组学验证及RNA-蛋白关联

健康心脏中,TPM1是主要原肌球蛋白基因,TPM3表达较低。但在心力衰竭中,TPM3-224(编码Tpm3.12)和TPM3-210(编码Tpm3.13)显著上调,表达水平接近TPM1-207(Tpm1.1)。蛋白质组学荟萃分析证实TPM3蛋白水平在心力衰竭中升高26%,而TPM1无显著变化。RNA与蛋白的相关性分析显示TPM3处于“一致上调”区域。
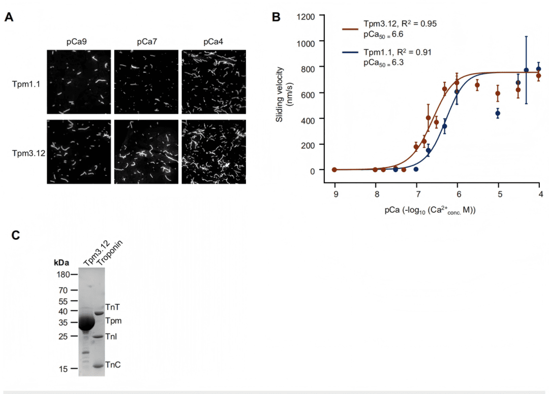
Tpm3.12对钙离子的敏感性高于Tpm1.1 Tpm1.1与Tpm3.12的钙敏感性功能实验 体外运动性实验显示,Tpm3.12(TPM3-224)的半最大速度钙离子浓度(pCa50=6.6)高于Tpm1.1(pCa50=6.3),表明其对钙离子更敏感。这可能导致心力衰竭中收缩特性的改变。
总结
● 心力衰竭(无论病因)导致广泛的肌小节异构体重构,且转录组趋同。 ● TPM3基因从低表达状态显著上调,其编码的Tpm3.12异构体对钙离子更敏感,可能参与心力衰竭的收缩功能调节。 ● 本研究为理解心力衰竭的分子机制提供了新视角,并强调了异构体特异性治疗的重要性。
参考文献: Haas, Jan et al. “Sarcomeric remodelling in human heart failure unraveled by single molecule long read sequencing.” EMBO molecular medicine vol. 18,2 (2026): 824-845.
